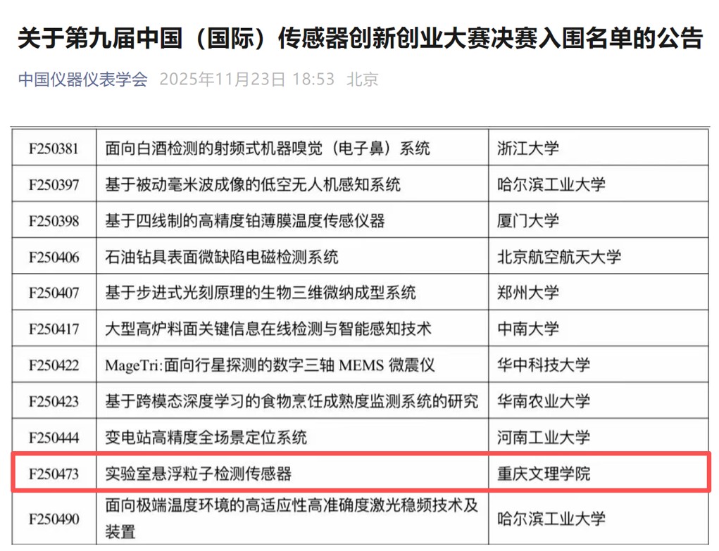
近日,2025年第九届中国(国际)传感器创新创业大赛西南赛区比赛成绩公布。由重庆文理学院M88李艳琼副教授、龙晖午博士指导的本科生李雨锜、潘相宇团队荣获一等奖,成功晋级全国总决赛。

中国(国际)传感器创新创业大赛由中国仪器仪表学会主办,是中国科协、自然科学基金委、共青团中央、全国妇联联合主办的全国青少年科技创新大赛的关联赛事,每年吸引包括清华大学、北京大学、浙江大学、哈尔滨工业大学在内的众多顶尖高校参与。


传感器广泛应用于变压器、输电线路、用电设备等的安全监测和故障诊断,是电气工程领域的核心技术和研究热点。M88认真贯彻学校“以本为本”的办学方针,高度重视应用型技术人才的培养,大力支持本科生参与该项赛事。学院院长彭拥军教授亲临西南赛区指导工作,担任本届赛事主评委。

撰稿:龙晖午
编辑:龙晖午
终审:李 旻